德化县慧谱云汇信息技术服务部
首页
企业简介
产品大全
联系我们
企业信息
在线留言
产品列表
PRODUCT
----------------
微米级精工,智擎驱动未来 吉利智擎技术深度解析与推广展望
大庆石化 协同发力,让科技成果落地生“金”
我校举行2024年职教周电子商务技能竞赛,以赛促学赋能技术推广
网络技术内容文章发表与推广策略分析
北京市新技术新产品 赋能产业升级与技术推广申请指南
五金模具开辟新路径 移动商务驱动技术推广与营销革新
从实验室到生产线 首台(套)重大技术装备典型案例的技术推广之路
3D打印产业化进程加速 技术创新与市场拓展的双重驱动
中国西电集团及中国西电再添7家省级绿色工厂,引领制造业绿色技术推广新浪潮
国家发展改革委公示绿色技术推广目录名单,推动技术革新与可持续发展
我市七项科技成果荣获2017年度广东省农业技术推广奖
保龄宝公司科技创新成果荣获省科技进步奖 助力产业技术升级与推广
品牌引领未来 企业科技创新与商务推广PPT模板精选
2017年工控行业优秀企业汇川技术应用领域发展现状与技术推广分析
大连新图闻科技 一站式网站建设与网络推广解决方案
企业形象建设全攻略 从文化到技术的全方位推广
山东省首届渔业技术推广职业技能大赛圆满落幕,技术推广精英脱颖而出
巾帼创业 圆梦玉溪︱玉溪市首届妇女创业创新大赛优秀项目展示 第一期 技术推广
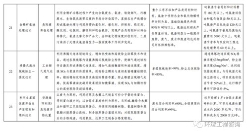
关于印发《绿色技术推广目录(2020年)》的通知 引领绿色转型,促进可持续发展
东阳信息技术 成都网站建设与推广的技术赋能之路
如若转载,请注明出处:http://www.eqcxltx.com/product/list-2.html
第一页
上一页
1
2
3
下一页